本文提及的 Qualcomm 产品由 Qualcomm Technologies, Inc.和/或其子公司提供。
嵌入式物联网设备在户外面临各种恶劣的气候环境——从雨雪天气到炙热难耐,因此,需要设计一个外壳,以便在目标操作环境中提供保护。需要考虑的几种极端情况包括温度、湿度、水浸、冲击和振动。同时,外壳应提供机载I/O端口访问,确保无线连接,满足品牌和审美要求。
本文将介绍防止水、固体(称为进入防护)以及机械冲击和振动的一些标准。此外,还将探讨一些重要的注意事项,以保护您的下一个嵌入式物联网设备。
进入防护
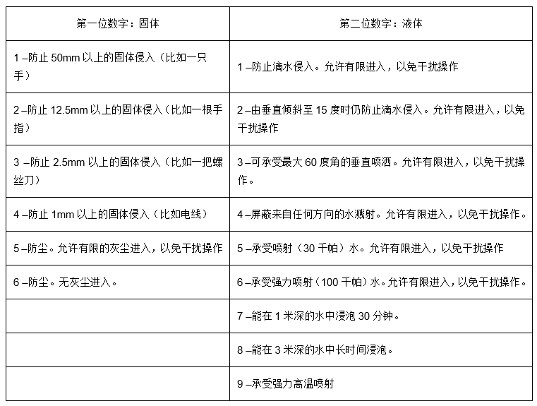
一个比较知名的进入防护标准是国际电工委员会(IEC)制定的进入(IP)防护等级。IP等级(见下图)描述了对不同大小的固体和不同接触程度下的液体的防护等级。

IEC IP等级。资料来源:IP Ratings in Product Design | NeuronicWorks
IP等级多以“IP”后跟随两个数字来表述,数字用来表示对不同尺寸的固体和从滴水到完全浸没的防护程度。例如,IP 67,表示设备防尘,并且可以1m深的水中浸没30分钟。
如果设备仅防护两项中的一种(例如,固体但不是液体),则非保护项标记为“X”。例如,IP 6X,表示设备防尘,但没有防水保护。
另外,编码还可以包含字母A、B、C或D,表示对人接近危险部件的防护等级。例如,IP 6XC,表示设备可防止工具进入。
另一个IP标准来自全国电气制造商协会(NEMA),该标准适用于北美电气外壳。NEMA标准由几个等级组成,涵盖了接近危险部件和各种环境条件。与IEC标准一样,NEMA有几个描述性标签需要熟悉。
NEMA的IP标准可以说比IEC更为宽泛,涵盖了更多的使用场景,如浸没于油中、耐腐蚀和在气体周围的安全使用。
在物联网设备或适合多尘和/或潮湿环境的外壳的技术数据表中,通常会列出这两种标准之一。
机械冲击和振动
物联网设备在运输、使用过程中还可能受到冲击和振动。
测试包括让设备或外壳承受各种重力,以及不同频率和持续时间的振动。以下是机械冲击和振动认证的一些常见标准:
- 国际安全运输协会(ISTA)规定了详细的装运前分配和包装测试程序。目前定义了五种跌落测试,以模拟运输和包装中的产品在不同条件、跌落高度和振动水平下的性能。
- 美国测试和材料协会(前身 ASTM International)是负责制定材料、产品、系统和服务技术标准的国际组织。其D3332-99标准规定了用于测定集装箱和产品的机械冲击脆弱性的测试方法。
- 国际标准化组织(ISO)是负责制定基于共识的相关国际标准的国际组织。其ISO 8568:2007标准定义了冲击测试机器的规格(比如,用于测试物联网设备外壳)。
- 美国军事标准(MIL STD) 用于军事和商业应用。MIL-STD-810标准规定了材料在搬运、运输和使用过程中承受冲击的要求,以及包装和安装配置的脆弱程度。Sierra Wireless FX30就是一款符合MIL-STD-810G标准的设备,采用了我们的Qualcomm 9206 LTE 物联网调制解调器,兼容其Octave物联网框架。
在开发关键任务场景(如军事)的设备时,此类标准往往是硬性要求。开发者必须在项目开始前确定此类要求及其保护级别,因为这将决定外壳设计、材料选择、安装选项等因素。
实际案例
我们最近的一些嘉宾博客展示了我们的LTE物联网调制解调器在不太理想的环境中运行。

North Star的Tattle系统
North Star的Tattle系统(如上图所示)用于监控农业资产,使用了我们的Qualcomm 9205 LTE调制解调器和Qualcomm 9207 LTE调制解调器进行连接。Tattle系统的防护等级为IP54,工作范围为-40至+60℃,并经认证可在危险环境中使用。

Sensoneo智能传感器
另一个例子是Sensoneo数字废弃物管理平台。平台的智能传感器(如下图所示)安装在垃圾桶中,测量和报告废弃物数量,使用嵌入式Qualcomm 9206 LTE物联网调制解调器,以实现连接。
传感器的外壳由包含光纤的聚酰胺制成,具有抗冲击性,符合IP69的防护要求,非常适合恶劣环境和处理商业负荷垃圾桶。
设备防护的关键注意事项
上面的例子表明,如果得到正确的保护,我们的处理器可以在挑战性环境下成功运行。但这种表现靠得并不是运气,开发者应从项目一开始就规划实际防护。以下是一些重要的考虑因素:
- 确定公司或客户遵守的所有标准
- 寻找按照特定标准制造外壳的制造商(例如,符合NEMA标准的外壳)。
- 尽量减少密封外壳所需的接缝数量
- 使用优质垫圈和O型圈,防止通过接缝和紧固件泄漏
- 计算/遵守紧固件扭矩建议,确保压力分布均匀(例如,跨密封件)
- 选择不锈钢等耐腐蚀材料(如适用)
- 为外壳设计散热功能。使用铝等耐热材料,并采用翅片式散热,以增加表面积。
- 在外壳内部安装电路板隔离,减少传输到电子器件的冲击
- 选择能防止弯曲的材料厚度。可以防止电路板受力。
- 避免通过外壳直接暴露电路板的IO端口。将其连接到外壳上单独的IO端口连接器,防止损坏(例如,由于施加于外部电缆的力)。
- 确保外壳内部空间足以容纳内部电缆,同时符合其最小弯曲度。
- 对可能影响外壳保护能力的品牌和审美要求进行规划。
保护您的下一台设备
当您的设备准备发货时,请务必在技术规格和其他文件中列出您的产品符合的所有标准。这是一项常见的要求,不仅可以增强客户信心,还可以让您自信声明设备受到高标准的保护!
如需了解有关实体设备保护的更多信息,请访问以下网站:
- 产品设计中的IP等级
- 电气技术外壳测试:IEC 60529和NEMA
- 包装嵌入式系统
另外,请浏览我们的“项目”页面,这里提供了各种示例,展示我们的硬件解决方案。
Qualcomm 9205 LTE物联网调制解调器、Qualcomm 9206 LTE物联网调制解调器和Qualcomm 9207 LTE物联网调制解调器是Qualcomm Technologies, Inc.和/或其子公司的产品。